当前位置是: 首页 -> 太阳成集团tyc9728动态 -> 正文

太阳成集团tyc9728动态

喜讯丨公司2024年国家自然科学基金获资助项目取得突破

来源:太阳成集团tyc9728团队建设与科研管理办公室 编辑:王潇发布时间:2024年08月26日 17:42

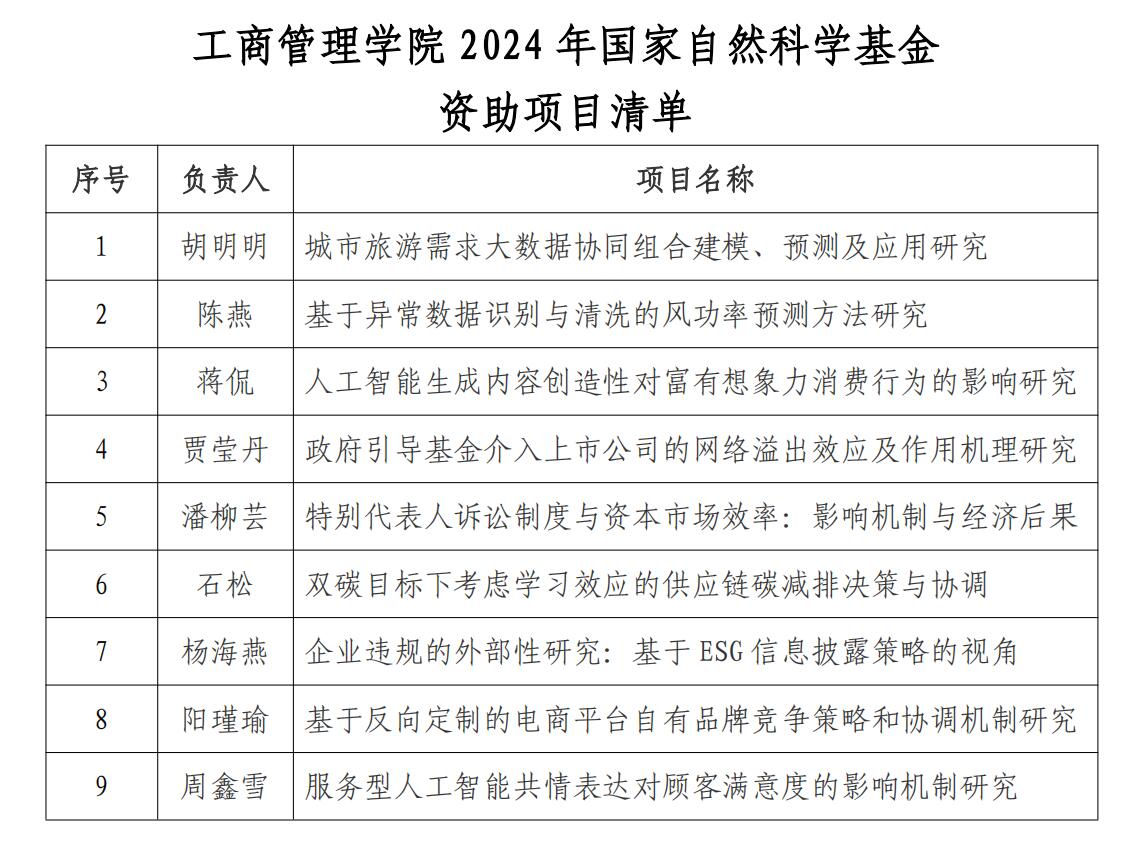
8月23日,国家自然科学基金委员会公布了《关于2024年国家自然科学基金集中接收申请项目评审结果的通告》,公司获资助项目9项,资助经费260万元,获批数量取得新突破,助力公司加强有组织科研和推进高质量发展。



文字:团队建设与科研管理办公室

初审:何心巨

一审一校:马丽娟

二审二校:刘民坤

三审三校:黄  晋、朱帮助